TITLE 80: PUBLIC OFFICIALS AND EMPLOYEES
SUBTITLE B: PERSONNEL RULES, PAY PLANS, AND POSITION CLASSIFICATIONS
CHAPTER I: DEPARTMENT OF CENTRAL MANAGEMENT SERVICES
PART 310 PAY PLAN
SECTION 310.APPENDIX C COMPARISON OF PAY GRADE OR SALARY RANGES ASSIGNED TO CLASSIFICATIONS



 

Section 310.APPENDIX C   Comparison of Pay Grade or Salary Ranges Assigned to Classifications

 

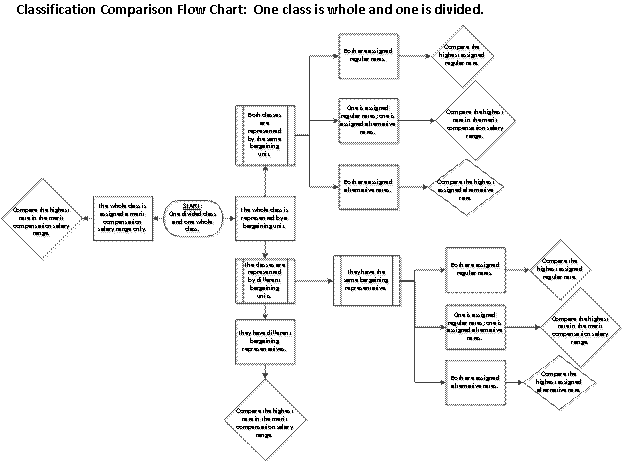
Section 310.ILLUSTRATION B   Classification Comparison Flow Chart: One Class is Whole and One is Divided

 

 

(Source:  Old Appendix C repealed at 32 Ill. Reg. 9881, effective July 1, 2008; new Appendix C added at 37 Ill. Reg. 9939, effective July 1, 2013)