![]() |
TITLE 2: GOVERNMENTAL ORGANIZATION
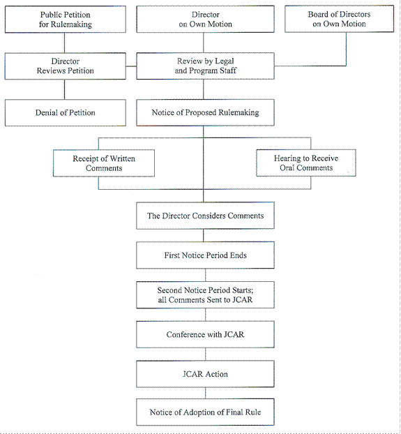
SUBTITLE E: MISCELLANEOUS STATE AGENCIES CHAPTER LV: ILLINOIS DEVELOPMENT FINANCE AUTHORITY PART 2925 ORGANIZATION, PUBLIC INFORMATION, AND RULEMAKING SECTION 2925.EXHIBIT C RULEMAKING CHART Section 2925.EXHIBIT C Rulemaking Chart
|