TITLE 2: GOVERNMENTAL ORGANIZATION
SUBTITLE D: CODE DEPARTMENTS
CHAPTER VII: DEPARTMENT OF CORRECTIONS
PART 850 PUBLIC INFORMATION, RULEMAKING AND ORGANIZATION
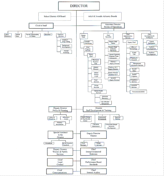
SECTION 850.TABLE A DEPARTMENT ORGANIZATION



Section 850.TABLE A   Department Organization

 

 

(Source:  Amended at 26 Ill. Reg. 9716, effective June 18, 2002)