![]() |
TITLE 2: GOVERNMENTAL ORGANIZATION
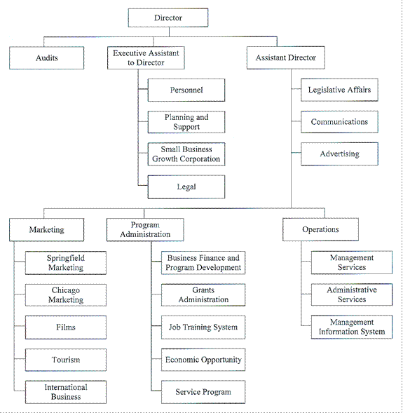
SUBTITLE D: CODE DEPARTMENTS CHAPTER V: DEPARTMENT OF COMMERCE AND ECONOMIC OPPORTUNITY PART 800 PUBLIC INFORMATION, RULEMAKING AND ORGANIZATION SECTION 800.APPENDIX A ORGANIZATION CHART Section 800.APPENDIX A Organization Chart
|