![]() |
TITLE 2: GOVERNMENTAL ORGANIZATION
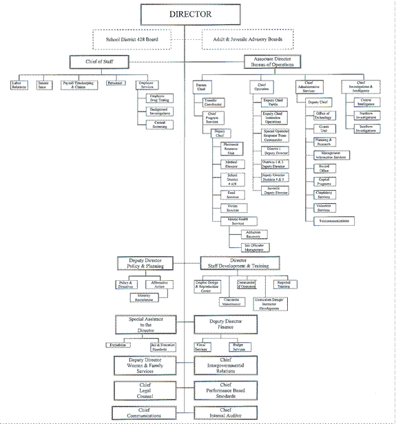
SUBTITLE D: CODE DEPARTMENTS CHAPTER VII: DEPARTMENT OF CORRECTIONS PART 850 PUBLIC INFORMATION, RULEMAKING AND ORGANIZATION SECTION 850.TABLE A DEPARTMENT ORGANIZATION Section 850.TABLE A Department Organization
(Source: Amended at 26 Ill. Reg. 9716, effective June 18, 2002) |