TITLE 2: GOVERNMENTAL ORGANIZATION
SUBTITLE C: CONSTITUTIONAL OFFICERS
CHAPTER VI: COMPTROLLER
PART 625 ACCESS TO INFORMATION
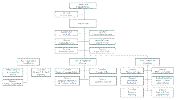
SECTION 625.APPENDIX B ORGANIZATION CHART



Section 625.APPENDIX B   Organization Chart

 

Illinois Office of the Comptroller

 

 

(Source:  Amended at 25 Ill. Reg. 8139, effective June 22, 2001)