TITLE 35: ENVIRONMENTAL PROTECTION
SUBTITLE G: WASTE DISPOSAL CHAPTER I: POLLUTION CONTROL BOARD SUBCHAPTER b: PERMITS
PART 705
PROCEDURES FOR PERMIT ISSUANCE
SECTION 705.101 SCOPE AND APPLICABILITY
Section 705.101 Scope and
Applicability
a) This Part sets forth procedures that the Illinois
Environmental Protection Agency (Agency) must follow in issuing RCRA (Resource
Conservation and Recovery Act) and UIC (Underground Injection Control) permits.
This Part also specifies rules on effective dates of permits and stays of
contested permit conditions.
b) This Part provides for a public comment period and a hearing
in some cases. The permit applicant and any other participants must raise
issues during this proceeding to preserve issues for effective Board review, as
required by Section 705.183.
c) Board review of permit issuance or denial is pursuant to 35
Ill. Adm. Code 105. Board review is restricted to the record that was before
the Agency when the permit was issued, as required by Sections 40(a) and 40(b)
of the Environmental Protection Act.
d) The provisions of 35 Ill. Adm. Code 702, 703, and 704 contain
rules on UIC and RCRA permit applications, permit conditions, and related
matters.
(Source: Amended at 42 Ill.
Reg. 21179, effective November 19, 2018)
 | TITLE 35: ENVIRONMENTAL PROTECTION
SUBTITLE G: WASTE DISPOSAL CHAPTER I: POLLUTION CONTROL BOARD SUBCHAPTER b: PERMITS
PART 705
PROCEDURES FOR PERMIT ISSUANCE
SECTION 705.102 DEFINITIONS
Section 705.102 Definitions
The definitions in 35 Ill. Adm.
Code 702 apply to this Part.
BOARD NOTE: Derived from 40 CFR
124.2 (2002).
(Source: Amended at 27 Ill.
Reg. 3675, effective February 14, 2003)
 | TITLE 35: ENVIRONMENTAL PROTECTION
SUBTITLE G: WASTE DISPOSAL CHAPTER I: POLLUTION CONTROL BOARD SUBCHAPTER b: PERMITS
PART 705
PROCEDURES FOR PERMIT ISSUANCE
SECTION 705.103 COMPUTATION OF TIME
Section 705.103 Computation
of Time
Any time period allowance
schedule or requirement provided under this Part must be computed in accordance
with 35 Ill. Adm. Code 101.300.
BOARD NOTE: This Section
corresponds with 40 CFR 124.20 (2002).
(Source: Amended at 27 Ill.
Reg. 3675, effective February 14, 2003)
 | TITLE 35: ENVIRONMENTAL PROTECTION
SUBTITLE G: WASTE DISPOSAL CHAPTER I: POLLUTION CONTROL BOARD SUBCHAPTER b: PERMITS
PART 705
PROCEDURES FOR PERMIT ISSUANCE
SECTION 705.104 ELECTRONIC REPORTING
Section
705.104 Electronic Reporting
The filing of any document pursuant to any provision of this
Part as an electronic document is subject to 35 Ill. Adm. Code 720.104.
BOARD NOTE: Derived from 40 CFR 3 and 145.11(a)(33), as
added, and 40 CFR 271.10(b), 271.11(b), and 271.12(h) (2005), as amended at 70
Fed. Reg. 59848 (Oct. 13, 2005).
(Source: Added at 31 Ill.
Reg. 706, effective December 20, 2006)
SUBPART B: PERMIT APPLICATIONS
 | TITLE 35: ENVIRONMENTAL PROTECTION
SUBTITLE G: WASTE DISPOSAL CHAPTER I: POLLUTION CONTROL BOARD SUBCHAPTER b: PERMITS
PART 705
PROCEDURES FOR PERMIT ISSUANCE
SECTION 705.121 PERMIT APPLICATION
Section 705.121 Permit
Application
a) Any person who requires a permit under the RCRA (Resource
Conservation and Recovery Act) or UIC (Underground Injection Control) program must
complete, sign and submit to the Agency an application for each permit required
under 35 Ill. Adm. Code 703.121 or 35 Ill. Adm. Code 704.101 through 704.105,
as appropriate. An application will not be required for a RCRA permit by rule
under 35 Ill. Adm. Code 703.141. An application will not be required for
underground injection authorized by rule under Subpart C of 35 Ill. Adm. Code
704.
b) The Agency must not begin the processing of a permit until the
applicant has fully complied with the application requirements applicable to that
type of permit.
c) Permit applications must comply with the signature and certification
requirements of 35 Ill. Adm. Code 702.126.
BOARD NOTE:
Derived from 40 CFR 124.3(a) (2002).
(Source: Amended at 27 Ill.
Reg. 3675, effective February 14, 2003)
 | TITLE 35: ENVIRONMENTAL PROTECTION
SUBTITLE G: WASTE DISPOSAL CHAPTER I: POLLUTION CONTROL BOARD SUBCHAPTER b: PERMITS
PART 705
PROCEDURES FOR PERMIT ISSUANCE
SECTION 705.122 COMPLETENESS
Section 705.122 Completeness
a) The Agency must review every application for a RCRA or UIC
permit for completeness.
b) Time limitations on Agency review for application completeness:
1) Each application for a permit submitted by a new HWM
(hazardous waste management) facility or new UIC injection well must be
reviewed for completeness within 30 days of its receipt.
2) Each application for a permit by an existing HWM facility
(both Parts A and B of the application) or existing injection well must be
reviewed for completeness within 60 days of receipt.
c) Upon completing its review for completeness, the Agency must notify
the applicant in writing whether the application is complete. If the
application is incomplete, the Agency must list the information necessary to
make the application complete.
d) When the application is for an existing HWM (Hazardous Waste
Management) facility or an existing UIC injection well, the Agency must also specify
in the notice of deficiency a date for submitting the necessary information.
e) The Agency shall, within the time limitations specified in
subsection (b), notify the applicant whether additional information submitted
in response to a notice of deficiency is deemed sufficient or insufficient to
complete the application.
f) After the application is deemed complete, the Agency may
request additional information from an applicant only when necessary to
clarify, modify, or supplement previously submitted material. Requests for
such additional information will not render an application incomplete.
BOARD NOTE:
Derived from 40 CFR 124.3(c) (2017).
(Source: Amended at 42 Ill.
Reg. 21179, effective November 19, 2018)
 | TITLE 35: ENVIRONMENTAL PROTECTION
SUBTITLE G: WASTE DISPOSAL CHAPTER I: POLLUTION CONTROL BOARD SUBCHAPTER b: PERMITS
PART 705
PROCEDURES FOR PERMIT ISSUANCE
SECTION 705.123 INCOMPLETE APPLICATIONS
Section 705.123 Incomplete
Applications
If an applicant fails or refuses
to correct Agency-noted deficiencies in its permit application, the Agency may
either deny or issue the permit on the basis of the information available to
the Agency; if warranted, appropriate enforcement actions may be taken.
BOARD NOTE: Derived from 40 CFR
124.3(d) (2002).
(Source: Amended at 27 Ill.
Reg. 3675, effective February 14, 2003)
 | TITLE 35: ENVIRONMENTAL PROTECTION
SUBTITLE G: WASTE DISPOSAL CHAPTER I: POLLUTION CONTROL BOARD SUBCHAPTER b: PERMITS
PART 705
PROCEDURES FOR PERMIT ISSUANCE
SECTION 705.124 SITE VISIT
Section 705.124 Site Visit
If the Agency decides, pursuant
to Section 4(d) of the Act, that a site visit is necessary for any reason in
conjunction with the processing of an application, the Agency must notify the
applicant, and the Agency and the applicant must schedule a site visit.
BOARD NOTE: Derived from 40 CFR
124.3(e) (2002).
(Source: Amended at 27 Ill.
Reg. 3675, effective February 14, 2003)
 | TITLE 35: ENVIRONMENTAL PROTECTION
SUBTITLE G: WASTE DISPOSAL CHAPTER I: POLLUTION CONTROL BOARD SUBCHAPTER b: PERMITS
PART 705
PROCEDURES FOR PERMIT ISSUANCE
SECTION 705.125 EFFECTIVE DATE
Section 705.125 Effective
Date
The effective date of a permit
application is the date on which the Agency notifies the applicant that the
application is complete, as provided in Section 705.122.
BOARD NOTE: Derived from 40 CFR
124.3(f) (2002).
(Source: Amended at 27 Ill.
Reg. 3675, effective February 14, 2003)
 | TITLE 35: ENVIRONMENTAL PROTECTION
SUBTITLE G: WASTE DISPOSAL CHAPTER I: POLLUTION CONTROL BOARD SUBCHAPTER b: PERMITS
PART 705
PROCEDURES FOR PERMIT ISSUANCE
SECTION 705.126 DECISION SCHEDULE
Section 705.126 Decision
Schedule
For each permit application from
a major new HWM facility or major new UIC injection well, the Agency must, no
later than the effective date of the application, prepare and mail to the
applicant a projected decision schedule. The schedule must specify target
dates by which the Agency intends to do the following:
a) Prepare
a draft permit pursuant to Subpart C;
b) Give
public notice pursuant to Subpart D;
c) Complete the public comment period, including any public
hearing pursuant to Subpart E; and
d) Issue a final permit pursuant to Subpart F.
BOARD NOTE: Derived from 40 CFR
124.3(g) (2017).
(Source:
Amended at 42 Ill. Reg. 21179, effective November 19, 2018)
 | TITLE 35: ENVIRONMENTAL PROTECTION
SUBTITLE G: WASTE DISPOSAL CHAPTER I: POLLUTION CONTROL BOARD SUBCHAPTER b: PERMITS
PART 705
PROCEDURES FOR PERMIT ISSUANCE
SECTION 705.127 CONSOLIDATION OF PERMIT PROCESSING
Section 705.127
Consolidation of Permit Processing
Whenever a facility or activity
requires more than one permit under more than one Part of the Board's rules and
regulations, the Agency may, in its discretion and consistent the individual
requirements for each permit, consolidate the processing of those permit
applications in accordance with Agency procedures.
BOARD NOTE: Derived from 40 CFR
124.4 (2002).
(Source: Amended at 27 Ill.
Reg. 3675, effective February 14, 2003)
 | TITLE 35: ENVIRONMENTAL PROTECTION
SUBTITLE G: WASTE DISPOSAL CHAPTER I: POLLUTION CONTROL BOARD SUBCHAPTER b: PERMITS
PART 705
PROCEDURES FOR PERMIT ISSUANCE
SECTION 705.128 MODIFICATION OR REISSUANCE OF PERMITS
Section 705.128 Modification
or Reissuance of Permits
a) The Agency may modify or reissue a permit either at the
request of any interested person (including the permittee) or on its own
initiative. However, the Agency may only modify or reissue a permit for the
reasons specified in 35 Ill. Adm. Code 704.261 through 704.263 (UIC) or 35 Ill.
Adm. Code 703.270 through 703.273 (RCRA). A request for permit modification or
reissuance must be made in writing, must be addressed to the Agency (Division
of Land Pollution Control), and must contain facts or reasons supporting the
request.
b) If the Agency determines that a request for modification or
reissuance is not justified, it must send the requester a brief written
response giving a reason for the determination. A denial of a request for
modification or reissuance is not subject to public notice, comment, or public
hearing requirements. The requester may appeal a denial of a request to modify
or reissue a permit to the Board pursuant to 35 Ill. Adm. Code 105.
c) Agency
Modification or Reissuance Procedures
1) If the Agency tentatively decides to initiate steps to modify or
reissue a permit pursuant to this Section and 35 Ill. Adm. Code 704.261 through
704.263 or 35 Ill. Adm. Code 703.270 through 703.273 (other than 35 Ill. Adm. Code 703.272(c)), after giving public notice pursuant to Section 705.161(a)(1),
as though an application had been received, it must prepare a draft permit pursuant
to Section 705.141 incorporating the proposed changes. The Agency may request
additional information and may require the submission of an updated permit application.
For reissued permits, other than those reissued under 35 Ill. Adm. Code
703.272(c), the Agency must require the submission of a new application. For
permits reissued under 35 Ill. Adm. Code 703.272(c), the Agency and the
permittee must comply with the appropriate requirements in Subpart G of 35 Ill.
Adm. Code 705.
2) In a permit modification proceeding pursuant to this Section,
only those conditions to be modified must be reopened when a new draft permit
is prepared. When a permit is to be reissued pursuant to this Section, the
entire permit is reopened just as if it had expired. During any reissuance proceeding,
including any appeal to the Board, the permittee must comply with all
conditions of its existing permit until a new final permit is reissued.
3) "Minor modifications", as defined in 35 Ill. Adm.
Code 704.264, and "Class 1 and 2 modifications", as defined in 35
Ill. Adm. Code 703.281 and 703.282, are not subject to this Section.
d) To the extent that the Agency has authority to reissue a
permit, it must prepare a draft permit or notice of intent to deny in
accordance with Section 705.141 if it decides to do so.
e) The Agency or any person may seek the revocation of a permit
in accordance with Title VIII of the Environmental Protection Act and the
procedure of 35 Ill. Adm. Code 103. Revocation may only be sought for those
reasons specified in 35 Ill. Adm. Code 702.186(a) through (d).
BOARD NOTE:
Derived from 40 CFR 124.5 (2017).
(Source: Amended at 42 Ill. Reg. 21179, effective November 19, 2018)
SUBPART C: APPLICATION REVIEW
 | TITLE 35: ENVIRONMENTAL PROTECTION
SUBTITLE G: WASTE DISPOSAL CHAPTER I: POLLUTION CONTROL BOARD SUBCHAPTER b: PERMITS
PART 705
PROCEDURES FOR PERMIT ISSUANCE
SECTION 705.141 DRAFT PERMITS
Section 705.141 Draft
Permits
a) Once an application for permit is complete, the Agency must tentatively
decide whether to prepare a draft permit or to deny the application.
b) If the Agency tentatively decides to deny the permit
application, it must issue a notice of intent to deny. A notice of intent to
deny must be subject to all of the procedural requirements applicable to draft
permits under subsection (d). If the Agency's final decision made pursuant to
Section 705.201 is that the tentative decision to deny the permit application
was incorrect, it must withdraw the notice of intent to deny and proceed to
prepare a draft permit under subsection (c).
c) If the Agency decides to prepare a draft permit, it must prepare
a draft permit that contains the following information:
1) All conditions under 35 Ill. Adm. Code 702.140 through 702.152
and 35 Ill. Adm. Code 702.160;
2) All compliance schedules under 35 Ill. Adm. Code 702.162 and
702.163;
3) All monitoring requirements under 35 Ill. Adm. Code 702.164;
and
4) The following program-specific permit conditions:
A) For RCRA permits, standards for treatment, storage, or disposal
and other permit conditions under Subpart F of 35 Ill. Adm. Code 703;
B) For UIC permits, permit conditions under Subpart E of 35 Ill.
Adm. Code 704.
d) A draft permit or a notice of intent to deny prepared under this
Section must be accompanied by a statement of basis, under Section 705.142, or a
fact sheet, under Section 705.143, must be based on the administrative record
pursuant to Section 705.144, must be publicly noticed pursuant to Subpart D, and
must be made available for public comment pursuant to Section 705.181. The
Agency must give notice of opportunity for a public hearing pursuant to Section
705.182, issue a final decision pursuant to Section 705.201, and respond to comments
pursuant to Section 705.210. An appeal may be taken under Section 705.212.
BOARD NOTE:
Derived from 40 CFR 124.6 (2017).
(Source: Amended at 42 Ill. Reg. 21179, effective November 19, 2018)
 | TITLE 35: ENVIRONMENTAL PROTECTION
SUBTITLE G: WASTE DISPOSAL CHAPTER I: POLLUTION CONTROL BOARD SUBCHAPTER b: PERMITS
PART 705
PROCEDURES FOR PERMIT ISSUANCE
SECTION 705.142 STATEMENT OF BASIS
Section 705.142 Statement of
Basis
The Agency must prepare a
statement of basis for every draft permit or notice of intent to deny for which
a fact sheet under Section 705.143 is not prepared. The statement of basis must
briefly describe the derivation of the conditions of the draft permit and the
reasons for them or, in the case of notices of intent to deny, reasons
supporting the tentative decision. The statement of basis must be sent to the
applicant and to any other person who requests it.
BOARD NOTE: Derived from 40 CFR
124.7 (2002).
(Source: Amended at 27 Ill.
Reg. 3675, effective February 14, 2003)
 | TITLE 35: ENVIRONMENTAL PROTECTION
SUBTITLE G: WASTE DISPOSAL CHAPTER I: POLLUTION CONTROL BOARD SUBCHAPTER b: PERMITS
PART 705
PROCEDURES FOR PERMIT ISSUANCE
SECTION 705.143 FACT SHEET
Section 705.143 Fact Sheet
a) A fact sheet must be prepared for every draft permit for a
major HWM or a major UIC facility or activity, and for every draft permit or
notice of intent to deny that the Agency finds is the subject of widespread
public interest or raises major issues. The fact sheet must briefly set forth
the principal facts and the significant factual, legal, methodological, and
policy questions considered in preparing the draft permit. The Agency must send
this fact sheet to the applicant and, on request, to any other person.
b) The fact sheet must include the following, when applicable:
1) A brief description of the type of facility or activity that is
the subject of the draft permit;
2) The type and quantity of wastes, fluids or pollutants that are
proposed to be or are being treated, stored, disposed of, injected, emitted, or
discharged;
3) A brief summary of the basis for refusing to grant a permit or
for imposing each draft permit condition including references to applicable
statutory or regulatory provisions and appropriate supporting references to the
administrative record as defined by Section 705.144;
4) Reasons why any requested schedules of compliance or other
alternatives to required standards do or do not appear justified;
5) A description of the procedures for reaching a final decision
on the draft permit including the following:
A) The beginning and ending dates of the comment period pursuant
to Subpart D, and the address where comments will be received;
B) Procedures for requesting a hearing, and the nature of that
hearing; and
C) Any other procedures by which the public may participate in the
final decision.
6) The name and telephone number of a person to contact for
additional information.
BOARD NOTE: Derived
from 40 CFR 124.8 (2017).
(Source: Amended at 42 Ill. Reg. 21179, effective November 19, 2018)
 | TITLE 35: ENVIRONMENTAL PROTECTION
SUBTITLE G: WASTE DISPOSAL CHAPTER I: POLLUTION CONTROL BOARD SUBCHAPTER b: PERMITS
PART 705
PROCEDURES FOR PERMIT ISSUANCE
SECTION 705.144 ADMINISTRATIVE RECORD FOR DRAFT PERMITS OR NOTICES OF INTENT TO DENY
Section 705.144
Administrative Record for Draft Permits or Notices of Intent to Deny
a) The provisions of a draft permit or notice of intent to deny
the application must be based on the administrative record, as defined in this
Section.
b) The administrative record must consist of the following:
1) The application and any supporting data furnished by the
applicant;
2) The draft permit or notice of intent to deny the application;
3) The statement of basis, as provided in Section 705.142, or
fact sheet, as provided in Section 705.143;
4) All documents cited in the statement of basis or fact sheet;
5) Other documents contained in the supporting file for the draft
permit or notice of intent to deny; and
6) An index of all documents or items included in the record, by
location in the record.
c) Published material that is generally available, and which is
included in the administrative record under subsection (b), need not be
physically included with the rest of the record, as long as it is specifically
referred to in the statement of basis or the fact sheet.
d) This Section applies to all draft permits or notices of intent
to deny.
BOARD NOTE:
Derived from 40 CFR 124.9 (2017).
(Source: Amended at 42 Ill. Reg. 21179, effective November 19, 2018)
SUBPART D: PUBLIC NOTICE
 | TITLE 35: ENVIRONMENTAL PROTECTION
SUBTITLE G: WASTE DISPOSAL CHAPTER I: POLLUTION CONTROL BOARD SUBCHAPTER b: PERMITS
PART 705
PROCEDURES FOR PERMIT ISSUANCE
SECTION 705.161 WHEN PUBLIC NOTICE MUST BE GIVEN
Section 705.161 When Public
Notice Must Be Given
a) The Agency must give public notice whenever any of the
following actions have occurred:
1) A permit application has been tentatively denied under Section
705.141(b);
2) A draft permit has been prepared under Section 705.141(c); and
3) A hearing has been scheduled under Section 705.182.
b) No public notice is required when a request for permit
modification or reissuance is denied under Section 705.128(b). Written notice
of any such denial must be given to the requester and to the permittee.
c) A public notice may describe more than one permit or permit
action.
BOARD NOTE:
Derived from 40 CFR 124.10(a) (2002).
(Source: Amended at 27 Ill.
Reg. 3675, effective February 14, 2003)
 | TITLE 35: ENVIRONMENTAL PROTECTION
SUBTITLE G: WASTE DISPOSAL CHAPTER I: POLLUTION CONTROL BOARD SUBCHAPTER b: PERMITS
PART 705
PROCEDURES FOR PERMIT ISSUANCE
SECTION 705.162 TIMING OF PUBLIC NOTICE
Section 705.162 Timing of
Public Notice
a) Public notice of the preparation of a draft permit (including
a notice of intent to deny a permit application) required under Section 705.161
must allow time for public comment, as follows:
1) For UIC permits, at least 30 days ; or
2) For RCRA permits, at least 45 days.
b) Public notice of a public hearing must be given at least 30
days in advance of the hearing.
c) Public notice of a hearing may be given at the same time as
public notice of the draft permit, and the two notices may be combined.
BOARD NOTE:
Derived from 40 CFR 124.10(b) (2002).
(Source: Amended at 27 Ill.
Reg. 3675, effective February 14, 2003)
 | TITLE 35: ENVIRONMENTAL PROTECTION
SUBTITLE G: WASTE DISPOSAL CHAPTER I: POLLUTION CONTROL BOARD SUBCHAPTER b: PERMITS
PART 705
PROCEDURES FOR PERMIT ISSUANCE
SECTION 705.163 METHODS OF PUBLIC NOTICE
Section 705.163 Methods of
Public Notice
Public notice of activities
described in Section 705.161(a) must be given by the following methods:
a) By mailing a copy of a notice to the following persons (any
person otherwise entitled to receive notice under this paragraph may waive his
or her rights to receive notice for any classes and categories of permits):
1) The applicant.
2) Any other agency or entity that the Agency knows is required
by State or federal law to review or approve issuance of a RCRA or UIC permit
for the same facility or activity (including USEPA, other Federal and State
agencies with jurisdiction over waterways, wildlife or other natural resources,
and other appropriate government authorities, including other affected States
and units of local government).
3) Federal and State agencies with jurisdiction over fish,
shellfish and wildlife resources and over coastal zone management plans, the
Advisory Council on Historical Preservation, State Historic Preservation
Officers, and other appropriate government authorities, including any affected
States.
4) Persons on a mailing list developed by doing as follows:
A) Including those who request in writing to be on the list;
B) Including participants in past permit proceedings in that area;
and
C) Notifying the public of the opportunity to be put on the
mailing list through periodic publication in the public press and in
governmental publications.
D) The Agency may update the mailing list from time to time by requesting
written indication of continued interest from those listed. The Agency may
delete from the list the name of any person who fails to respond to such a
request.
5) For RCRA permits only to the following entities:
A) To any unit of local government having jurisdiction over the
area where the facility is proposed to be located; and
B) To each State agency having any authority under State law with
respect to the construction or operation of such facility.
6) For Class I injection well UIC permits only, to the Illinois
Department of Natural Resources, Office of Mines and Minerals.
7) For a
Class VI injection well, mailing or e-mailing a notice to the Illinois
Department of Natural Resources, Office of Mines and Minerals, Division of Gas
and Oil and to the Agency, Divisions of Public Water Supply and Land Pollution
Control.
8) Any other person or entity that the Agency has reason to
believe would be particularly interested in or affected by the proposed action.
b) Publication
of notice must be made as follows:
1) For major UIC permits, publication of a notice in a daily or
weekly newspaper of general circulation within the area affected by the
facility or activity.
2) For RCRA permits, publication of a notice in a daily or weekly
major local newspaper of general circulation and broadcast over local radio
stations.
c) Any other method reasonably calculated to give actual notice
of the action in question to the persons potentially affected by it.
BOARD NOTE: Derived from 40 CFR
124.10(c) (2011).
(Source: Amended at 36 Ill.
Reg. 1653, effective January 20, 2012)
 | TITLE 35: ENVIRONMENTAL PROTECTION
SUBTITLE G: WASTE DISPOSAL CHAPTER I: POLLUTION CONTROL BOARD SUBCHAPTER b: PERMITS
PART 705
PROCEDURES FOR PERMIT ISSUANCE
SECTION 705.164 CONTENTS OF PUBLIC NOTICE
Section 705.164 Contents of
Public Notice
a) All public notices issued under this Part must contain the
following minimum information:
1) The name and address of the Agency;
2) The name and address of the permittee or permit applicant and,
if different, the name and address of the facility or activity regulated by the
permit;
3) A brief description of the business conducted at the facility
or the activity described in the permit application or the draft permit;
4) The name, address, and telephone number of a person from whom
interested persons may obtain further information, including copies of the
draft permit; a copy of the statement of basis or fact sheet; and a copy of the
permit application;
5) A brief description of the comment procedures required by
Sections 705.181 and 705.182; the time and place of any hearing that will be
held, including a statement of the procedures to request a hearing (unless a
hearing has already been scheduled); and the other procedures by which the
public may participate in the final permit decision;
6) The location of the administrative record required by Section
705.144, the time at which the record will be open for public inspection, and a
statement that all data submitted by the applicant is available as part of the
administrative record; and
7) Any additional information that the Agency considers necessary
or appropriate.
b) Public Notices for Hearings. In addition to the general public
notice described in subsection (a), the public notice of a hearing under
Section 705.182 must contain the following information:
1) Reference to the date of previous public notices relating to
the permit;
2) The date, time, and place of the hearing; and
3) A brief description of the nature and purpose of the hearing,
including the applicable rules and procedures.
BOARD NOTE:
Derived from 40 CFR 124.10(d) (2017).
(Source: Amended at 42 Ill. Reg. 21179, effective November 19, 2018)
 | TITLE 35: ENVIRONMENTAL PROTECTION
SUBTITLE G: WASTE DISPOSAL CHAPTER I: POLLUTION CONTROL BOARD SUBCHAPTER b: PERMITS
PART 705
PROCEDURES FOR PERMIT ISSUANCE
SECTION 705.165 DISTRIBUTION OF OTHER MATERIALS
Section 705.165 Distribution
of Other Materials
In addition to the general
public notice described in Section 705.163(a), all persons identified in
Section 705.163(a) must be mailed a copy of the fact sheet or statement of
basis, the permit application (if any), and the draft permit (if any).
BOARD NOTE: Derived from 40 CFR
124.10(e) (2002).
(Source: Amended at 27 Ill.
Reg. 3675, effective February 14, 2003)
SUBPART E: PUBLIC COMMENT
 | TITLE 35: ENVIRONMENTAL PROTECTION
SUBTITLE G: WASTE DISPOSAL CHAPTER I: POLLUTION CONTROL BOARD SUBCHAPTER b: PERMITS
PART 705
PROCEDURES FOR PERMIT ISSUANCE
SECTION 705.181 PUBLIC COMMENTS AND REQUESTS FOR PUBLIC HEARINGS
Section 705.181 Public
Comments and Requests for Public Hearings
During the public comment period
provided under Subpart D, any interested person may submit written comments on
the draft permit to the Agency, and any interested person may request a public
hearing. A request for a public hearing must be in writing and must state the
nature of the issues proposed to be raised in the hearing. The Agency must consider
all comments in making the final decision and must answer, as provided in
Section 705.210.
BOARD NOTE: Derived from 40 CFR
124.11 (2017).
(Source: Amended
at 42 Ill. Reg. 21179, effective November 19, 2018)
 | TITLE 35: ENVIRONMENTAL PROTECTION
SUBTITLE G: WASTE DISPOSAL CHAPTER I: POLLUTION CONTROL BOARD SUBCHAPTER b: PERMITS
PART 705
PROCEDURES FOR PERMIT ISSUANCE
SECTION 705.182 PUBLIC HEARINGS
Section 705.182 Public
Hearings
a) When
the Agency Holds Public Hearings
1) The Agency must hold a public hearing whenever it finds a
significant degree of public interest in a draft permit on the basis of
requests.
2) The Agency may also hold a public hearing at its discretion,
whenever such a hearing might clarify one or more issues involved in the permit
decision.
3) For RCRA permits only the following additional requirements
apply:
A) The Agency must hold a public hearing whenever it receives
written notice of opposition to a draft permit and a request for a hearing
within 45 days of public notice under Section 705.162(a);
B) Whenever possible, the Agency must schedule the hearing at a
location convenient to the population center nearest to the proposed facility.
4) Public notice of the hearing must be given as specified in
Section 705.162.
b) Whenever a public hearing will be held, the Agency must designate
a hearing officer who must be responsible for its scheduling and orderly
conduct. Conduct of the hearing must be in accordance with Agency rules and
procedures, and the hearing must be held in the county in which the HWM or UIC
facility or proposed HWM or UIC facility is located.
c) Any person may submit oral or written statements and data
concerning the draft permit. Reasonable limits may be set by the hearing
officer on the time allowed at hearing for oral statements, and the submission
of statements in writing may be required. Written statements must be accepted
until the close of the public comment period. The public comment period under
Subpart D must automatically be extended to a date not later than 30 days after
the close of any public hearing under this Section. The hearing officer may
also extend the comment period by entering an appropriate order into the record.
d) A tape recording or written transcript of the hearing must be
made available to the public for inspection during regular business hours at
the Agency's office in Springfield. Copies of such recording or transcription must
be made available on request, upon payment of reasonable costs of duplication
pursuant to applicable Agency rules and procedures.
BOARD NOTE:
Derived from 40 CFR 124.12 (2017).
(Source: Amended at 42 Ill. Reg. 21179, effective November 19, 2018)
 | TITLE 35: ENVIRONMENTAL PROTECTION
SUBTITLE G: WASTE DISPOSAL CHAPTER I: POLLUTION CONTROL BOARD SUBCHAPTER b: PERMITS
PART 705
PROCEDURES FOR PERMIT ISSUANCE
SECTION 705.183 OBLIGATION TO RAISE ISSUES AND PROVIDE INFORMATION
Section 705.183 Obligation
to Raise Issues and Provide Information
All persons, including
applicants, who believe any condition of a draft permit is inappropriate, or
that the Agency's tentative decision to deny an application or prepare a draft
permit is inappropriate, must raise all reasonably ascertainable issues and submit
all reasonably available arguments and factual grounds supporting their
position, including all supporting material, by the close of the public comment
period (including any public hearing) under Subpart D. All supporting
materials must be included in full and may not be incorporated by reference,
unless they are already part of the administrative record in the same
proceeding, or they consist of state or federal statutes and regulations,
documents of general applicability, or other generally available reference
materials. Commenters must make supporting material not already included in
the administrative record available to the Agency, as directed by the Agency. The
Agency must extend the public comment period by an appropriate time if a
commenter demonstrates that the additional time is necessary to submit
supporting materials under this Section.
BOARD NOTE: Derived from 40 CFR
124.13 (2017).
(Source:
Amended at 42 Ill. Reg. 21179, effective November 19, 2018)
 | TITLE 35: ENVIRONMENTAL PROTECTION
SUBTITLE G: WASTE DISPOSAL CHAPTER I: POLLUTION CONTROL BOARD SUBCHAPTER b: PERMITS
PART 705
PROCEDURES FOR PERMIT ISSUANCE
SECTION 705.184 REOPENING OF PUBLIC COMMENT PERIOD
Section 705.184 Reopening of
Public Comment Period
a) The Agency may reopen the public comment period under this
Section if doing so could expedite the decisionmaking process.
1) If the public comment period is reopened under this subsection
(a), any person, including the applicant, who believes any condition of a draft
permit is inappropriate or that the Agency's tentative decision to deny an
application or prepare a draft permit is inappropriate, must submit all
reasonably available factual grounds supporting their position, including all
supporting material, before a date, not less than 60 days after public notice
given under subsection (a)(2), set by the Agency. Thereafter, any person may file
a written response to the material filed by any other person, by a date, not
less than 20 days after the date set for filing of the material (as set forth
in the preceding sentence), set by the Agency.
2) Public notice of any comment period under this subsection (a)
must identify the issues to which the requirements of this subsection (a) will
apply.
3) On its own motion or on the request of any person, the Agency
may direct that the requirements of subsection (a)(1) will apply during the
initial public comment period where the Agency determines that issuance of the
permit will be contested and that applying the requirements of subsection
(a)(1) will substantially expedite the decisionmaking process. The notice of
the draft permit must state whenever this has been done.
4) A comment period of longer than 60 days may be necessary in
complicated proceedings to give commenters a reasonable opportunity to comply
with the requirements of this Section. A commenter may request a longer
comment period, and one must be granted under Subpart D to the extent that the
Agency determines that a longer comment period is necessary.
b) If any data, information, or arguments submitted during the
public comment period appear to raise substantial new questions concerning a
permit, the Agency may undertake one or more of the following actions:
1) It may prepare a new draft permit, appropriately modified,
under Section 705.141;
2) It may prepare a revised statement of basis, a fact sheet, or
a revised fact sheet and reopen the comment period under subsection (b)(3);
3) It may reopen or extend the comment period to give interested
persons an opportunity to comment on the information or arguments submitted.
c) Comments filed during the reopened comment period must be
limited to the substantial new questions that caused its reopening. The public
notice under Subpart D must define the scope of the reopening.
d) After an extended comment period, the Agency may undertake
final action under Section 705.201 that it deems appropriate based on the
record.
e) Public notice of any of the above actions must be issued under
Subpart D.
BOARD NOTE: Derived
from 40 CFR 124.14 (2017).
(Source: Amended at 42 Ill. Reg. 21179, effective November 19, 2018)
SUBPART F: PERMIT ISSUANCE
 | TITLE 35: ENVIRONMENTAL PROTECTION
SUBTITLE G: WASTE DISPOSAL CHAPTER I: POLLUTION CONTROL BOARD SUBCHAPTER b: PERMITS
PART 705
PROCEDURES FOR PERMIT ISSUANCE
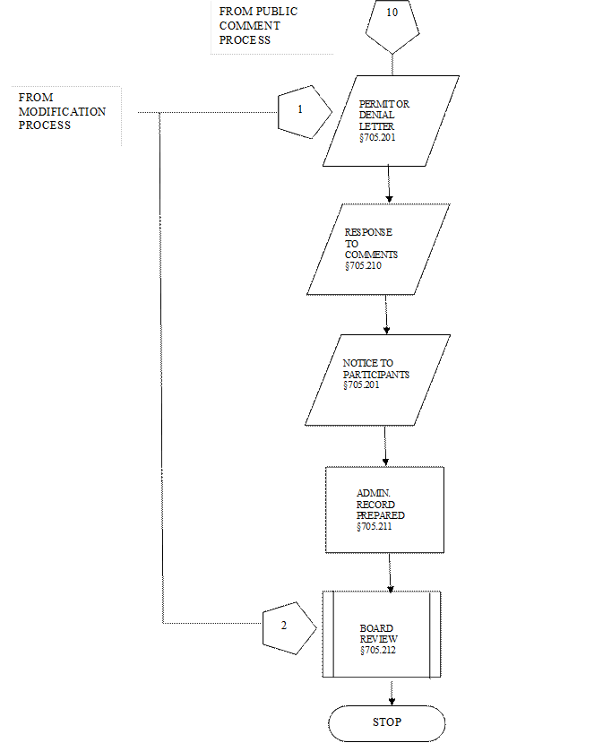
SECTION 705.201 FINAL PERMIT DECISION
Section 705.201 Final Permit
Decision
a) After the close of the public comment period under Subpart D or
Section 705.182, the Agency must issue a final permit decision.
b) A final permit decision must consist of either of the
following:
1) A letter of denial that includes each of the following:
A) The Sections of the appropriate Act that may be violated if the
permit were granted;
B) The provisions of Board regulations that may be violated if the
permit were granted;
C) The specific type of information, if any, that the Agency deems
the applicant did not provide with its application; and
D) A statement of specific reasons why the Act and the regulations
might not be met if the permit were granted; or
2) Issuance of a permit.
c) On the date of the final permit decision, the Agency must notify
the applicant and each person who has submitted written comments or requested
notice of the final permit decision. This notice must include reference to the
procedures for appealing an Agency RCRA or UIC permit decision under Section
705.212.
d) A final permit must become effective 35 days after the final
permit decision made under subsection (a), unless:
1) A later effective date is specified in the permit; or
2) Review is requested under Section 705.212, in which case the
effective date and conditions will be stayed as provided in Sections 705.202
through 705.205.
BOARD NOTE: This Section corresponds with and is partially derived from
40 CFR 124.15 (2017).
(Source: Amended at 42 Ill. Reg. 21179, effective November 19, 2018)
 | TITLE 35: ENVIRONMENTAL PROTECTION
SUBTITLE G: WASTE DISPOSAL CHAPTER I: POLLUTION CONTROL BOARD SUBCHAPTER b: PERMITS
PART 705
PROCEDURES FOR PERMIT ISSUANCE
SECTION 705.202 STAY OF PERMIT CONDITIONS UPON APPEAL
Section 705.202 Stay of
Permit Conditions upon Appeal
An appeal pursuant to Section
705.212 has the following effect on permit conditions:
a) If a timely application was filed for renewal of an existing
permit, the existing permit and all its conditions continue to apply during the
pendency of the appeal of the renewal permit application, unless the Board
orders otherwise.
b) If an application was filed for renewal of an existing permit
after the expiration date of the existing permit, the effect of the new permit
and all its conditions are stayed pending the outcome of the appeal, and the
facility is without a permit during that time, unless the Board orders
otherwise.
c) If an application was filed for a permit for a new facility,
the effect of the new permit and all its conditions are stayed pending the
outcome of the appeal.
d) Contested permit conditions and all permit conditions that are
not separable from contested permit conditions are stayed during the pendency
of the appeal. The Board may issue an order that identifies the conditions in a
permit that are inseparable from contested permit conditions. Where the Board
has issued an order that says some but not all the conditions of a new permit
during the pendency of an appeal, compliance is required with those conditions
of the existing permit that correspond with the stayed conditions of the new
permit, unless compliance with the existing conditions is technologically
incompatible with the conditions of the new permit that are not stayed.
BOARD NOTE: Derived from 40 CFR 124.16 (2002).
(Source: Amended at 27 Ill.
Reg. 3675, effective February 14, 2003)
 | TITLE 35: ENVIRONMENTAL PROTECTION
SUBTITLE G: WASTE DISPOSAL CHAPTER I: POLLUTION CONTROL BOARD SUBCHAPTER b: PERMITS
PART 705
PROCEDURES FOR PERMIT ISSUANCE
SECTION 705.203 STAY FOR NEW APPLICATION OR UPON UNTIMELY APPLICATION FOR RENEWAL (REPEALED)
Section 705.203 Stay for New
Application or upon Untimely Application for Renewal (Repealed)
(Source: Repealed at 27 Ill.
Reg. 3675, effective February 14, 2003)
 | TITLE 35: ENVIRONMENTAL PROTECTION
SUBTITLE G: WASTE DISPOSAL CHAPTER I: POLLUTION CONTROL BOARD SUBCHAPTER b: PERMITS
PART 705
PROCEDURES FOR PERMIT ISSUANCE
SECTION 705.204 STAY UPON REAPPLICATION OR FOR MODIFICATION (REPEALED)
Section 705.204 Stay upon
Reapplication or for Modification (Repealed)
(Source: Repealed at 27 Ill.
Reg. 3675, effective February 14, 2003)
 | TITLE 35: ENVIRONMENTAL PROTECTION
SUBTITLE G: WASTE DISPOSAL CHAPTER I: POLLUTION CONTROL BOARD SUBCHAPTER b: PERMITS
PART 705
PROCEDURES FOR PERMIT ISSUANCE
SECTION 705.205 STAY FOLLOWING INTERIM STATUS (REPEALED)
Section 705.205 Stay
Following Interim Status (Repealed)
(Source: Repealed at 27 Ill.
Reg. 3675, effective February 14, 2003)
 | TITLE 35: ENVIRONMENTAL PROTECTION
SUBTITLE G: WASTE DISPOSAL CHAPTER I: POLLUTION CONTROL BOARD SUBCHAPTER b: PERMITS
PART 705
PROCEDURES FOR PERMIT ISSUANCE
SECTION 705.210 AGENCY RESPONSE TO COMMENTS
Section 705.210 Agency
Response to Comments
a) At the time that any final permit decision is issued under
Section 705.201, the Agency must issue a response to comments. This response must
do the following:
1) It must specify which provisions, if any, of the draft permit
have been changed in the final permit decision, and the reasons for the change;
and
2) It must briefly describe and respond to all significant
comments on the draft permit raised during the public comment period.
b) Any documents cited in the response to comment must be
included in the administrative record for the final permit decision as defined
in Section 705.211. If new points are raised or new material supplied during
the public comment period, the Agency may document its response to those
matters by adding new materials to the administrative record.
c) The response to comments must be available to the public in
accordance with Agency rules and procedures for access to Agency records.
BOARD NOTE: Derived in part from 40 CFR 124.17 (2002).
(Source: Amended at 27 Ill.
Reg. 3675, effective February 14, 2003)
 | TITLE 35: ENVIRONMENTAL PROTECTION
SUBTITLE G: WASTE DISPOSAL CHAPTER I: POLLUTION CONTROL BOARD SUBCHAPTER b: PERMITS
PART 705
PROCEDURES FOR PERMIT ISSUANCE
SECTION 705.211 ADMINISTRATIVE RECORD FOR FINAL PERMITS OR LETTERS OF DENIAL
Section 705.211
Administrative Record for Final Permits or Letters of Denial
a) The Agency must base final permit decisions under Section
705.201 on the administrative record defined in this Section.
b) The administrative record for any final permit or letter of
denial must consist of the administrative record for the draft permit together
with the following:
1) All comments received during the public comment period
provided under Subpart D (including any extension or reopening under Section
705.184);
2) The tape or transcript of any hearing held under Section
705.182;
3) Any written materials submitted at such a hearing;
4) The response to comments required by Section 705.210 and any
new material placed in the record under that Section;
5) Other documents contained in the supporting file for the
permit; and
6) The final permit or letter of denial.
c) The additional documents required under subsection (b) should
be added to the record as soon as possible after their receipt or publication
by the Agency. The record must be completed on the date that the final permit
or letter of denial is issued.
d) This Section applies to all final RCRA permits, UIC permits,
and letters of denial, when the draft permit was subject to the administrative
record requirements of Section 705.144.
BOARD NOTE: Derived from 40 CFR 124.18 (2017).
(Source: Amended at 42 Ill. Reg. 21179, effective November 19, 2018)
 | TITLE 35: ENVIRONMENTAL PROTECTION
SUBTITLE G: WASTE DISPOSAL CHAPTER I: POLLUTION CONTROL BOARD SUBCHAPTER b: PERMITS
PART 705
PROCEDURES FOR PERMIT ISSUANCE
SECTION 705.212 APPEAL OF AGENCY PERMIT DETERMINATIONS
Section 705.212 Appeal of
Agency Permit Determinations
a) Within 35 days after a RCRA or UIC final permit decision
notification has been issued under Section 705.201, the following persons may
petition the Board to review any condition of the permit decision:
1) The
permit applicant; and
2) Any person who filed comments on the draft permit or who
participated in the public hearing on the draft permit.
b) Any person who failed to file comments or failed to
participate in the public hearing on the draft permit may petition for
administrative review only to the extent of the changes from the draft to the
final permit decision.
c) A petition for review must include a statement of the reasons
supporting that review, including a demonstration that any issues being raised
were raised during the public comment period (including any public hearing) to
the extent required in this Part; in all other respects, the petition must
comport with the requirements for permit appeals generally, as provided in 35 Ill. Adm. Code 105.
d) Except as otherwise provided in this Part, 35 Ill. Adm. Code
105 generally will govern appeals of RCRA and UIC permits under this Section.
References in the procedural rules to the Agency permit application record will
mean, for purposes of this Section, the administrative record for the final permit
or letter of denial, as defined in Section 705.211.
e) An appeal under subsection (a) or (b) is a prerequisite to the
seeking of judicial review of the final agency action under the administrative
review provisions of Article III of the Code of Civil Procedure.
BOARD NOTE: This Section corresponds with 40 CFR 124.19(a).
(Source: Amended at 48 Ill. Reg. 9712, effective June 20, 2024)
SUBPART G: PROCEDURE FOR RCRA STANDARDIZED PERMIT
 | TITLE 35: ENVIRONMENTAL PROTECTION
SUBTITLE G: WASTE DISPOSAL CHAPTER I: POLLUTION CONTROL BOARD SUBCHAPTER b: PERMITS
PART 705
PROCEDURES FOR PERMIT ISSUANCE
SECTION 705.300 GENERAL INFORMATION ABOUT RCRA STANDARDIZED PERMITS
Section
705.300 General Information About RCRA Standardized Permits
a) RCRA Standardized
Permit. A RCRA standardized permit is a special form of RCRA permit that may
consist of two parts: a uniform portion that the Agency issues in all cases,
and a supplemental portion that the Agency issues on a case-by-case basis at
its discretion. The term "RCRA standardized permit" is defined in 35
Ill. Adm. Code 702.110.
1) The Uniform
Portion. The uniform portion of a RCRA standardized permit consists of terms
and conditions, relevant to the units operated at a facility, that appear in 35
Ill. Adm. Code 727 (Standards for Owners and Operators of Hazardous Waste
Facilities Operating under a RCRA Standardized Permit). If an owner or
operator intends to operate under the RCRA standardized permit, it must comply
with the nationally applicable terms and conditions of 35 Ill. Adm. Code 727.
2) The Supplemental
Portion. The supplemental portion of a RCRA standardized permit consists of
site-specific terms and conditions, beyond those of the uniform portion, that
the Agency may impose on a particular facility, as necessary to adequately
protect human health and the environment. If the Agency issues a supplemental
portion, the owner or operator must comply with the Agency-imposed
site-specific terms and conditions.
A) When
required pursuant to 35 Ill. Adm. Code 727.190(l), provisions to implement
corrective action must be included in the supplemental portion.
B) Unless
otherwise specified, the supplemental permit terms and conditions apply to a
facility in addition to the terms and conditions of the uniform portion of the RCRA
standardized permit and not in place of any of those terms and conditions.
BOARD NOTE: Subsection (a) is
derived from 40 CFR 124.200 (2017).
b) Eligibility
for a RCRA Standardized Permit
1) A
facility owner or operator may be eligible for a RCRA standardized permit if it
engages in either of the following:
A) It
generates hazardous waste and then stores or non-thermally treats the hazardous
waste on-site in containers, tanks, or containment buildings; or
B) It
receives hazardous waste generated off-site by a generator under the same
ownership as the receiving facility, and then it stores or non-thermally treats
the hazardous waste in containers, tanks, or containment buildings.
C) In
either case, the Agency must inform the owner or operator of its eligibility
when a decision is made on its permit.
2) This
subsection (b)(2) corresponds with 40 CFR 124.201(b), which USEPA has marked
"reserved". This statement maintains structural consistency with the
corresponding federal rule.
BOARD NOTE: Subsection (b) is
derived from 40 CFR 124.201 (2017).
(Source: Amended at 42 Ill. Reg. 21179,
effective November 19, 2018)
 | TITLE 35: ENVIRONMENTAL PROTECTION
SUBTITLE G: WASTE DISPOSAL CHAPTER I: POLLUTION CONTROL BOARD SUBCHAPTER b: PERMITS
PART 705
PROCEDURES FOR PERMIT ISSUANCE
SECTION 705.301 APPLYING FOR A RCRA STANDARDIZED PERMIT
Section
705.301 Applying for a RCRA Standardized Permit
a) Applying
for a RCRA standardized permit.
1) A
facility owner or operator must follow the requirements in this Subpart, as
well as those in 35 Ill. Adm. Code 703.191 and Subparts B and J of 35 Ill. Adm.
Code 703.
2) The
owner or operator must submit to the Agency a written Notice of Intent to
operate under the RCRA standardized permit. The owner or operator must also
include the information and certifications required pursuant to Subpart J of 35
Ill. Adm. Code 703.
BOARD NOTE: Subsection (a) is
derived from 40 CFR 124.202, as added at 70 Fed. Reg. 53420 (Sep.
8, 2005).
b) Switching
from an individual RCRA permit to a RCRA standardized permit. Where all units
in the RCRA permit are eligible for a RCRA standardized permit, the owner or
operator may request that the Agency reissue its individual permit as a RCRA
standardized permit. Where only some of the units in the RCRA permit are
eligible for the RCRA standardized permit, the owner or operator may request
that the Agency modify its individual permit to no longer include those units
and issue a RCRA standardized permit for those units. The Agency must issue
any RCRA standardized permit (or reissue as a RCRA standardized permit) in
accordance with Section 705.302(a).
BOARD NOTE: Subsection (b) is
derived from 40 CFR 124.203, as added at 70 Fed. Reg. 53420 (Sep.
8, 2005).
(Source: Added at 31 Ill.
Reg. 706, effective December 20, 2006)
 | TITLE 35: ENVIRONMENTAL PROTECTION
SUBTITLE G: WASTE DISPOSAL CHAPTER I: POLLUTION CONTROL BOARD SUBCHAPTER b: PERMITS
PART 705
PROCEDURES FOR PERMIT ISSUANCE
SECTION 705.302 ISSUANCE OF A RCRA STANDARDIZED PERMIT
Section
705.302 Issuance of a RCRA Standardized Permit
a) Agency
Preparation of a Draft RCRA Standardized Permit
1) The
Agency must review the Notice of Intent and supporting information submitted by
the facility owner or operator.
2) The
Agency must determine whether the facility is or is not eligible to operate
under the RCRA standardized permit.
A) If the
facility is eligible for the RCRA standardized permit, the Agency must propose
terms and conditions, if any, to include in a supplemental portion. If the
Agency determines that these terms and conditions are necessary to adequately
protect human health and the environment, and the terms and conditions cannot
be imposed, the Agency must tentatively deny coverage under the RCRA standardized
permit.
B) If the
facility is not eligible for the RCRA standardized permit, the Agency must
tentatively deny coverage under the RCRA standardized permit. Cause for
ineligibility may include, but is not limited to, the following:
i) A
failure of owner or operator to submit all the information required pursuant to
35 Ill. Adm. Code 703.351(b).
ii) Information
submitted that is required pursuant to 35 Ill. Adm. Code 703.351(b) that is
determined to be inadequate.
iii) The
facility does not meet the eligibility requirements (its activities are outside
the scope of the RCRA standardized permit).
iv) A
demonstrated history of significant non-compliance with applicable
requirements.
v) Permit
conditions cannot ensure adequate protection of human health and the
environment.
3) The
Agency must prepare its draft permit decision within 120 days after receiving
the Notice of Intent and supporting documents from a facility owner or
operator. The Agency's tentative determination pursuant to this Section to
deny or grant coverage under the RCRA standardized permit, including any
proposed site-specific conditions in a supplemental portion, constitutes a
draft permit decision. The Agency is allowed a one time extension of 30 days
to prepare the draft permit decision. When the use of the 30-day extension is
anticipated, the Agency must inform the permit applicant during the initial
120-day review period. Reasons for an extension may include, but are not
limited to, needing to complete review of submissions with the Notice of Intent
(e.g., closure plans, waste analysis plans, etc. for facilities seeking
to manage hazardous waste generated off-site).
4) Many
requirements in this Part and 35 Ill. Adm. Code 702 apply to processing the RCRA
standardized permit application and preparing the Agency's draft permit
decision. For example, the Agency's draft permit decision must be accompanied
by a statement of basis or fact sheet and must be based on the administrative
record. In preparing the Agency's draft permit decision, the following
provisions of this Part and 35 Ill. Adm. Code 702 apply (subject to the
following modifications):
A) Section
705.101 (Scope and Applicability): all subsections apply.
B) 35
Ill. Adm. Code 702.110 (Definitions): all definitions apply.
C) Sections
705.121 (Permit Application) and 705.124 (Site Visit): all subsections apply.
D) Section
705.127 (Consolidation of Permit Processing): applies.
E) Section
705.128 (Modification or Reissuance of Permits): does not apply.
F) Section
705.141 (Draft Permits): does not apply to the RCRA standardized permit;
procedures in this Subpart G apply instead.
G) Section
705.142 (Statement of Basis): applies.
H) Section
705.143 (Fact Sheet): all subsections apply; however, in the context of the
RCRA standardized permit, the reference to the public comment period is Section
705.303(b) instead of Subpart D.
I) Section
705.144 (Administrative Record for Draft Permits or Notices of Intent to Deny):
all subsections apply.
J) Subpart
D (Public Notice): only Section 705.163(a)(4) and (a)(5)(A) applies to the
RCRA standardized permit. Most of Subpart D does not apply to the RCRA
standardized permit; Section 705.303(a) through (c) applies instead.
BOARD NOTE: Subsection (a) is
derived from 40 CFR 124.204 (2017).
b) Preparation
of a Final RCRA Standardized Permit. The Agency must consider all comments
received during the public comment period (see Section 705.303(b)) in making
its final permit decision. In addition, many requirements in this Part and 35
Ill. Adm. Code 702 apply to the public comment period, public hearings, and
preparation of the Agency's final permit decision. In preparing a final permit
decision, the following provisions of this Part and 35 Ill. Adm. Code 702 apply
(subject to the following modifications):
1) Section
705.101 (Scope and Applicability): all subsections apply.
2) 35
Ill. Adm. Code 702.110 (Definitions): all definitions apply.
3) Section
705.181 (Public Comments and Requests for Public Hearings): Section 705.181
does not apply to the RCRA standardized permit; the procedures in Section
705.303(b) apply instead.
4) Section
705.182 (Public Hearings): Section 705.182(b), (c), and (d) applies.
5) Section
705.183 (Obligation to Raise Issues and Provide Information): all subsections
apply; however, in the context of the RCRA standardized permit, the reference
to the public comment period is Section 705.303(b) instead of Subpart D.
6) Section
705.184 (Reopening of the Public Comment Period): all of subsections apply;
however, in the context of the RCRA standardized permit, the reference in
Section 705.184(b)(1) to preparation of a draft permit is Section 705.302(a)
instead of Section 705.141; the reference in Section 705.184(b)(3) to reopening
or extending the comment period relates to Section 705.303(b); the reference in
Section 705.184(c) to the public notice is Section 705.303(a) instead of
Subpart D.
7) Section
705.201 (Final Permit Decision): all subsections apply; however, in the
context of the RCRA standardized permit, the reference to the public comment
period is Section 705.303(b) instead of Subpart D of this Part.
8) Section
705.202 (Stay of Permit Conditions upon Appeal): all subsections apply.
9) Section
705.210 (Agency Response to Comments): Section 705.210 does not apply to the
RCRA standardized permit; procedures in Section 705.303(c) apply instead.
10) Section
705.211 (Administrative Record for Final Permit or Letters of Denial): all
subsections apply, however, the reference to response to comments is Section
705.303(c) instead of Section 705.210.
11) Section
705.212 (Appeal of Agency Permit Determinations): all subsections apply.
12) Section
705.103 (Computation of Time): all subsections apply.
BOARD NOTE: Subsection (b) is
derived from 40 CFR 124.205 (2017).
c) When
a facility owner or operator must apply for an individual permit.
1) Instances
in which the Agency may determine that a facility is not eligible for the RCRA
standardized permit include, but are not limited to, the following:
A) The
facility does not meet the criteria in Section 705.300(b).
B) The
facility has a demonstrated history of significant non-compliance with
regulations or permit conditions.
C) The
facility has a demonstrated history of submitting incomplete or deficient
permit application information.
D) The
facility has submitted incomplete or inadequate materials with the Notice of
Intent (submitted pursuant to Section 705.301(a)(2)).
2) If
the Agency determines that a facility is not eligible for the RCRA standardized
permit, the Agency must inform the facility owner or operator that it must
apply for an individual permit.
3) The
Agency may require any facility that has a RCRA standardized permit to apply
for and obtain an individual RCRA permit. Any interested person may petition
the Agency to take action pursuant to this subsection (c)(3). Instances in
which the Agency may require an individual RCRA permit include, but are not
limited to, the following:
A) The
facility is not in compliance with the terms and conditions of the standardized
RCRA permit.
B) Circumstances
have changed since the time the facility owner or operator applied for the RCRA
standardized permit, so that the facility's hazardous waste management
practices are no longer appropriately controlled under the RCRA standardized
permit.
4) The
Agency may require any facility authorized by a RCRA standardized permit to
apply for an individual RCRA permit only if the Agency has notified the
facility owner or operator in writing that an individual permit application is
required. The Agency must include in this notice a brief statement of the
reasons for its decision, a statement setting a deadline for the owner or
operator to file the application, and a statement that, on the effective date
of the individual RCRA permit, the facility's RCRA standardized permit
automatically terminates. The Agency may grant additional time upon request
from the facility owner or operator.
5) When
the Agency issues an individual RCRA permit to an owner or operator otherwise
subject to a standardized RCRA permit, the RCRA standardized permit for that facility
will automatically cease to apply on the effective date of the individual
permit.
BOARD NOTE: Subsection (c) is
derived from 40 CFR 124.206 (2017). An owner or operator authorized to operate
under a RCRA standardized permit that is required by the Agency to submit an
application for an individual permit pursuant to this subsection (c) may appeal
that Agency determination before the Board pursuant to Section 40 of the Act
and 35 Ill. Adm. Code 101 and 105.
(Source: Amended at 42 Ill. Reg. 21179,
effective November 19, 2018)
 | TITLE 35: ENVIRONMENTAL PROTECTION
SUBTITLE G: WASTE DISPOSAL CHAPTER I: POLLUTION CONTROL BOARD SUBCHAPTER b: PERMITS
PART 705
PROCEDURES FOR PERMIT ISSUANCE
SECTION 705.303 PUBLIC PARTICIPATION IN THE RCRA STANDARDIZED PERMIT PROCESS
Section
705.303 Public Participation in the RCRA Standardized Permit Process
a) Requirements
for Public Notices
1) The
Agency must provide public notice of its draft permit decision and must provide
an opportunity for the public to submit comments and request a hearing on that
decision. The Agency must provide the public notice to the following persons:
A) The
applicant;
B) Any
other agency that the Agency knows has issued or is required to issue a RCRA
permit for the same facility or activity (including USEPA when the draft permit
is prepared by the State);
C) Federal
and State agencies with jurisdiction over fish, shellfish, and wildlife
resources and over coastal zone management plans, the Advisory Council on
Historic Preservation, Illinois Historic Preservation Agency, including any
affected states;
D) Everyone
on the facility mailing list developed according to the requirements in Section
705.163(a)(4); and
E) Any
units of local government having jurisdiction over the area where the facility
is proposed to be located and to each State agency having any authority under
State law with respect to the construction or operation of the facility.
2) The
Agency must issue the public notice according to the following methods:
A) Publication
in a daily or weekly major local newspaper of general circulation and broadcast
over local radio stations;
B) In a
manner constituting legal notice to the public under State law; and
C) Any
other method reasonably calculated to give actual notice of the draft permit
decision to the persons potentially affected by it, including press releases or
any other forum or medium to elicit public participation.
3) The
Agency must include the following information in the public notice:
A) The
name and telephone number of the contact person at the facility.
B) The
name and telephone number of the Agency's contact office, and a mailing address
to which people may direct comments, information, opinions, or inquiries.
C) An
address to which people may write to be put on the facility mailing list.
D) The
location where people may view and make copies of the draft RCRA standardized
permit and the Notice of Intent and supporting documents.
E) A
brief description of the facility and proposed operations, including the
address or a map (for example, a sketched or copied street map) of the facility
location on the front page of the notice.
F) The
date that the facility owner or operator submitted the Notice of Intent and
supporting documents.
4) At
the same time that the Agency issues the public notice pursuant to this
Section, it must place the draft RCRA standardized permit (including both the
uniform portion and the supplemental portion, if any), the Notice of Intent and
supporting documents, and the statement of basis or fact sheet in a location
accessible to the public in the vicinity of the facility or at the local Agency
office.
BOARD NOTE: Subsection (a) is
derived from 40 CFR 124.207 (2017).
b) Opportunities
for Public Comment and Hearing on a Draft Permit Decision
1) The
public notice that the Agency issues pursuant to Section 705.303(a) must allow
at least 45 days for interested persons to submit written comments on its draft
permit decision. This time is referred to as the public comment period. The
Agency must automatically extend the public comment period to the close of any
public hearing pursuant to this subsection (b). The hearing officer may also
extend the comment period by so stating at the hearing.
2) During
the public comment period, any interested person may submit written comments on
the draft permit and may request a public hearing. Any request for a public
hearing must be submitted to the Agency in writing. The request for a public
hearing must state the nature of the issues that the requestor proposes to
raise during the hearing.
3) The
Agency must hold a public hearing whenever it receives a written notice of
opposition to a RCRA standardized permit and a request for a public hearing
within the public comment period pursuant to subsection (b)(1). The Agency may
also hold a public hearing at its discretion, whenever, for instance, such a
hearing might clarify one or more issues involved in the permit decision.
4) Whenever
possible, the Agency must schedule a hearing pursuant to this subsection (b) at
a location convenient to the nearest population center to the facility. The
Agency must give public notice of the hearing at least 30 days before the date
set for the hearing. (The Agency may give the public notice of the hearing at
the same time it provides public notice of the draft permit, and the Agency may
combine the two notices.)
5) The
Agency must give public notice of the hearing according to the methods in
Section 705.303(a)(1) and (a)(2). The hearing must be conducted according to
the procedures in Section 705.182(b), (c), and (d).
6) In
their written comments and during the public hearing, if held, interested
persons may provide comments on the draft permit decision. These comments may
include, but are not limited to, the facility's eligibility for the RCRA
standardized permit, the tentative supplemental conditions proposed by the
Agency, and the need for additional supplemental conditions.
BOARD NOTE: Subsection (b) is
derived from 40 CFR 124.208 (2017).
c) Requirements
for Responding to Comments
1) At
the time the Agency issues a final RCRA standardized permit, it must also
respond to comments received during the public comment period on the draft
permit. The Agency's response must do each of the following:
A) It
must specify which additional conditions (i.e., those in the supplemental
portion), if any, the Agency changed in the final permit, and the reasons for
each change.
B) It
must briefly describe and respond to all significant comments on the facility's
ability to meet the general requirements (i.e., those terms and conditions in
the uniform portion) and all significant comments on any additional conditions
necessary to adequately protect human health and the environment that are
raised during the public comment period or during the hearing.
C) It
must make the comments and responses accessible to the public.
2) The
Agency may request additional information from the facility owner or operator
or inspect the facility if it needs additional information to adequately
respond to significant comments or to make decisions about conditions that it
may need to add to the supplemental portion of the RCRA standardized permit.
3) The
Agency must include in the administrative record for its final permit decision
any documents cited in the response to comments. If new points are raised or
new material supplied during the public comment period, the Agency may document
its response to those matters by adding new materials to the administrative
record.
BOARD NOTE: Subsection (c) is
derived from 40 CFR 124.209 (2017).
d) Appeal
of a Final RCRA Standardized Permit by an Interested Party in the Permit Process.
An interested party may petition the Board for administrative review of the
Agency's final permit decision, including the Agency's decision that the
facility is eligible for the RCRA standardized permit, according to the
procedures of Section 705.212. However, the terms and conditions of the
uniform portion of the RCRA standardized permit are not subject to
administrative review pursuant to this subsection (d).
BOARD NOTE: Subsection (d) is
derived from 40 CFR 124.210 (2017).
(Source: Amended at 42 Ill. Reg. 21179,
effective November 19, 2018)
 | TITLE 35: ENVIRONMENTAL PROTECTION
SUBTITLE G: WASTE DISPOSAL CHAPTER I: POLLUTION CONTROL BOARD SUBCHAPTER b: PERMITS
PART 705
PROCEDURES FOR PERMIT ISSUANCE
SECTION 705.304 MODIFYING A RCRA STANDARDIZED PERMIT
Section
705.304 Modifying a RCRA Standardized Permit
a) Permissible
Types of Changes an Owner or Operator May Make to its RCRA Standardized Permit.
A facility owner or operator may make a routine change, a routine change with
prior Agency approval, or a significant change. For the purposes of this
subsection (a), the following definitions apply:
"Routine change" is any
change to the RCRA standardized permit that qualifies as a Class 1 permit
modification (without prior Agency approval) pursuant to Appendix A to 35 Ill.
Adm. Code 703.
"Routine change with prior
Agency approval" is a change to the RCRA standardized permit that would
qualify as a Class 1 modification with prior agency approval, or a Class 2
permit modification pursuant to Appendix A to 35 Ill. Adm. Code 703.
"Significant change" is
any change to the RCRA standardized permit that falls into one of the following
categories:
It qualifies as a Class 3 permit
modification pursuant to Appendix A to 35 Ill. Adm. Code 703;
It is not explicitly identified in
Appendix A to 35 Ill. Adm. Code 703; or
It amends any terms or conditions
in the supplemental portion of the RCRA standardized permit.
BOARD NOTE: Subsection (a) is
derived from 40 CFR 124.211 (2017).
b) Procedures
to Make Routine Changes
1) An
owner or operator can make routine changes to the RCRA standardized permit
without obtaining approval from the Agency. However, the owner or operator
must first determine whether the routine change it will make amends the
information it submitted to the Agency pursuant to 35 Ill. Adm. Code 703.351(b)
with its Notice of Intent to operate under the RCRA standardized permit.
2) If
the routine changes that the owner or operator makes amend the information it
submitted pursuant to 35 Ill. Adm. Code 703.351(b) with its Notice of Intent to
operate under the RCRA standardized permit, then before the owner or operator
makes the routine changes it must do both of the following:
A) It
must submit to the Agency the revised information pursuant to 35 Ill. Adm. Code
703.351(b)(1); and
B) It
must provide notice of the changes to the facility mailing list and to State
and local governments in accordance with the procedures in Section 705.163(a)(4)
and (a)(5).
BOARD NOTE: Subsection (b) is
derived from 40 CFR 124.212 (2017).
c) Procedures
for Routine Changes with Prior Agency Approval
1) Routine
changes to the RCRA standardized permit may only be made with the prior written
approval of the Agency.
2) The
owner or operator must also follow the procedures in subsections (b)(2)(A) and
(b)(2)(B).
BOARD NOTE: Subsection (c) is
derived from 40 CFR 124.213 (2017).
d) Procedures
the Owner or Operator Must Follow to Make Significant Changes
1) The
owner or operator must first provide notice of and conduct a public meeting.
A) Public
meeting. The owner or operator must hold a meeting with the public to solicit
questions from the community and inform the community of its proposed
modifications to its hazardous waste management activities. The owner or
operator must post a sign-in sheet or otherwise provide a voluntary opportunity
for people attending the meeting to provide their names and addresses.
B) Public
notice. At least 30 days before the owner or operator plans to hold the
meeting, it must issue a public notice in accordance with 35 Ill. Adm. Code
703.191(d).
2) After
holding the public meeting, the owner or operator must submit a modification
request to the Agency that provides the following information:
A) It
must describe the exact changes that the owner or operator wants and whether
the changes are to information that the owner or operator provided pursuant to
35 Ill. Adm. Code 703.351(b) or to terms and conditions in the supplemental
portion of its RCRA standardized permit;
B) It
must explain why the modification is needed; and
C) It
must include a summary of the public meeting held pursuant to subsection
(d)(1), along with the list of attendees and their addresses and copies of any
written comments or materials they submitted at the meeting.
3) Once
the Agency receives an owner's or operator's modification request, it must make
a tentative determination within 120 days to approve or disapprove the
request. The Agency is allowed a one time extension of 30 days to prepare the
draft permit decision. When the use of the 30-day extension is anticipated,
the Agency should inform the permit applicant during the initial 120-day review
period.
4) After
the Agency makes its tentative determination, the procedures in Sections
705.302(b) and 705.303 for processing an initial request for coverage under the
RCRA standardized permit apply to making the final determination on the
modification request.
BOARD NOTE: Subsection (d) is
derived from 40 CFR 124.214 (2017).
(Source: Amended at 42 Ill. Reg. 21179,
effective November 19, 2018)
 | TITLE 35: ENVIRONMENTAL PROTECTION
SUBTITLE G: WASTE DISPOSAL CHAPTER I: POLLUTION CONTROL BOARD SUBCHAPTER b: PERMITS
PART 705
PROCEDURES FOR PERMIT ISSUANCE
SECTION 705.APPENDIX A PROCEDURES FOR PERMIT ISSUANCE
Section 705.APPENDIX A
Procedures for Permit Issuance

(Source: Amended at 27 Ill.
Reg. 3675, effective February 14, 2003)
 | TITLE 35: ENVIRONMENTAL PROTECTION
SUBTITLE G: WASTE DISPOSAL CHAPTER I: POLLUTION CONTROL BOARD SUBCHAPTER b: PERMITS
PART 705
PROCEDURES FOR PERMIT ISSUANCE
SECTION 705.APPENDIX B MODIFICATION PROCESS
Section 705.APPENDIX B Modification
Process

(Source: Amended at 27 Ill.
Reg. 3675, effective February 14, 2003)
 | TITLE 35: ENVIRONMENTAL PROTECTION
SUBTITLE G: WASTE DISPOSAL CHAPTER I: POLLUTION CONTROL BOARD SUBCHAPTER b: PERMITS
PART 705
PROCEDURES FOR PERMIT ISSUANCE
SECTION 705.APPENDIX C APPLICATION PROCESS
Section 705.APPENDIX C
Application Process

(Source: Amended at 27 Ill.
Reg. 3675, effective February 14, 2003)
 | TITLE 35: ENVIRONMENTAL PROTECTION
SUBTITLE G: WASTE DISPOSAL CHAPTER I: POLLUTION CONTROL BOARD SUBCHAPTER b: PERMITS
PART 705
PROCEDURES FOR PERMIT ISSUANCE
SECTION 705.APPENDIX D APPLICATION REVIEW PROCESS
Section 705.APPENDIX D
Application Review Process

(Source: Amended at 27 Ill.
Reg. 3675, effective February 14, 2003)
 | TITLE 35: ENVIRONMENTAL PROTECTION
SUBTITLE G: WASTE DISPOSAL CHAPTER I: POLLUTION CONTROL BOARD SUBCHAPTER b: PERMITS
PART 705
PROCEDURES FOR PERMIT ISSUANCE
SECTION 705.APPENDIX E PUBLIC COMMENT PROCESS
Section 705.APPENDIX E
Public Comment Process

(Source: Amended at 27 Ill.
Reg. 3675, effective February 14, 2003)
 | TITLE 35: ENVIRONMENTAL PROTECTION
SUBTITLE G: WASTE DISPOSAL CHAPTER I: POLLUTION CONTROL BOARD SUBCHAPTER b: PERMITS
PART 705
PROCEDURES FOR PERMIT ISSUANCE
SECTION 705.APPENDIX F PERMIT ISSUANCE OR DENIAL
Section 705.APPENDIX F
Permit Issuance or Denial

(Source: Amended at 27 Ill.
Reg. 3675, effective February 14, 2003)
AUTHORITY: Implementing Sections 7.2, 13, and 22.4 and authorized by Section 27 of the Environmental Protection Act [415 ILCS 5/7.2, 13, 22.4 and 27].
SOURCE: Adopted in R81-32 at 6 Ill. Reg. 12479, effective May 17, 1982; amended in R82-19, at 7 Ill. Reg. 14352, effective May 17, 1982; amended in R84-9, at 9 Ill. Reg. 11894, effective July 24, 1985; amended in R89-2 at 14 Ill. Reg. 3082, effective February 20, 1990; amended in R94-5 at 18 Ill. Reg. 18265, effective December 20, 1994; amended in R95-6 at 19 Ill. Reg. 9906, effective June 27, 1995; amended in R03-7 at 27 Ill. Reg. 3675, effective February 14, 2003; amended in R06-16/R06-17/R06-18 at 31 Ill. Reg. 706, effective December 20, 2006; amended in R11-14 at 36 Ill. Reg. 1653, effective January 20, 2012; amended in R17-14/R17-15/R18-12/R18-31 at 42 Ill. Reg. 21179, effective November 19, 2018; amended in R21-13, R22-13, R24-4 at 48 Ill. Reg. 9712, effective June 20, 2024.
|
|
|
|
|
|
|
|
|
|
|
|
|
|
|
|
|
|
|
|
|
|
|
|
|
|
|
|
|
|
|
|
|
|
|
|
|
|
|
|
|
|
|
|